Notice
Recent Posts
Recent Comments
Link
| 일 | 월 | 화 | 수 | 목 | 금 | 토 |
|---|---|---|---|---|---|---|
| 1 | 2 | 3 | ||||
| 4 | 5 | 6 | 7 | 8 | 9 | 10 |
| 11 | 12 | 13 | 14 | 15 | 16 | 17 |
| 18 | 19 | 20 | 21 | 22 | 23 | 24 |
| 25 | 26 | 27 | 28 | 29 | 30 | 31 |
Tags
- define
- kmp
- PrototypePattern
- 옵저버 패턴
- 코틀린멀티플랫폼
- android designsystem
- 빌터패턴
- 팩토리 메소드
- ㅋㅁ
- kotlin multiplatform
- Kotlin
- 디자인패턴 #
- Coroutines
- 코틀린
- 안드로이드 디자인시스템
- compose
- Observer Pattern
- Functional Programming
- 프로토타입 패턴
- factory method
- Abstract Factory
- 코루틴
- 추상 팩토리
- builderPattern
- 함수형프로그래밍
- 디자인패턴
- material3
- Design Pattern
- designPattern
- 추상팩토리패턴
Archives
- Today
- Total
오늘도 더 나은 코드를 작성하였습니까?
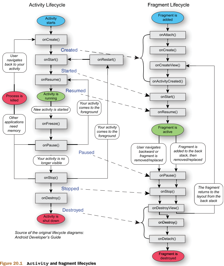
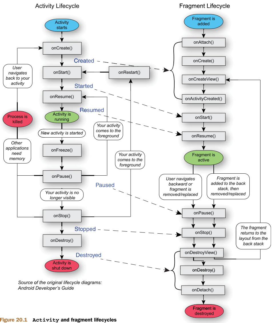
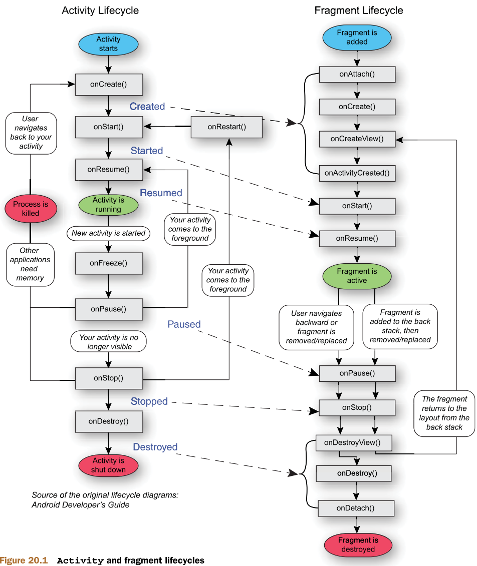
Activity와 Fragment 생명주기 알아보기. 본문

1. Activity의 onCreate() - onStart() 호출
Fragment 생명주기의 아래가 호출된다.


| onAttach() | 종속될 Activity의 Context를 인자로 받는다. |
| onCreate() | Actvity Bundle을 인자로 받는다. 리소스 초기화를 한다. 단, UI 초기화는 하지않는다. View 생성전 단계 |
| Activity onCreate() | |
| Activity onStart() | |
| onCreateView() | Fragment layout infalte하여 view 생성하여 반환하고 UI 초기화 및 설정을 한다. |
| onViewCreated() | Fragment view 생성완료됨 |
| onActivityCreate() | Activity의 OnCreate()가 완료되었음. Activity와 Fragment 모두 View생성을 완료하여 View 변경작업이 가능하다. |
2. Activity의 onStart() 호출
Fragment onStart() 호출이되고 활성(터치)등은 안되지만 가시상태로 진입한다.
3. Activity의 OnResume()호출
Fragment onResume() 호출되고 활성상태로 진입한다.
4. 종료순서
두 요소가 순차적 호출로 종료된다.

5. Fragment 교체
5-1 . 새로운 Fragment 호출 - 활성상태

- 새로운 AddNotesFragment가 onAttach - onActivityCreated 까지 호출 되고
- 이전 NoteListFragment의 onPause onStop onDestroyView 까지 호출된다.
5-2 이전 프래그먼트로 복귀

- Fragement View부터 재생성 후 활성 상태로 진입하고
- 새로운 프레그먼트는 메모리에서 삭제된다.
'Android Basic' 카테고리의 다른 글
| viewpager2 (0) | 2021.02.22 |
|---|---|
| ViewPager (0) | 2021.02.22 |
| Intent 테스트 및 일치 (0) | 2020.09.26 |
| Pending Intent(보류 인텐트) (0) | 2020.09.24 |
| Intent 수신 및 Intent-filter (0) | 2020.09.24 |
