| 일 | 월 | 화 | 수 | 목 | 금 | 토 |
|---|---|---|---|---|---|---|
| 1 | 2 | 3 | ||||
| 4 | 5 | 6 | 7 | 8 | 9 | 10 |
| 11 | 12 | 13 | 14 | 15 | 16 | 17 |
| 18 | 19 | 20 | 21 | 22 | 23 | 24 |
| 25 | 26 | 27 | 28 | 29 | 30 | 31 |
- compose
- 팩토리 메소드
- Design Pattern
- Kotlin
- designPattern
- 안드로이드 디자인시스템
- 빌터패턴
- define
- 추상 팩토리
- ㅋㅁ
- 디자인패턴
- 코틀린멀티플랫폼
- 코루틴
- kotlin multiplatform
- 함수형프로그래밍
- 옵저버 패턴
- Functional Programming
- 코틀린
- kmp
- 추상팩토리패턴
- Abstract Factory
- 프로토타입 패턴
- android designsystem
- 디자인패턴 #
- material3
- builderPattern
- PrototypePattern
- Coroutines
- Observer Pattern
- factory method
- Today
- Total
오늘도 더 나은 코드를 작성하였습니까?
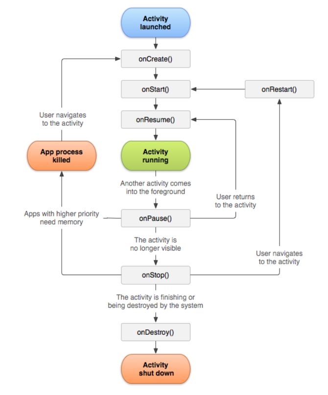
Activity LifeCycle 본문
Activity클래스는 Activity 이 상태 변화를 알아차릴 수 있는 여러 콜백을 제공합니다.
사용자가 활동을 벗어났다가 다시 돌아왔을 때 활동이 작동하는 방식을 수명 주기 콜백 메서드에서 선언할 수 있습니다.
예를 들어 스트리밍 동영상 플레이어를 빌드하는 경우, 사용자가 다른 앱으로 전환할 때 동영상을 일시 중지하고 네트워크 연결을 종료할 수 있습니다. 사용자가 돌아오면 네트워크를 다시 연결하고, 사용자가 일시 중지한 지점에서 동영상을 다시 시작하도록 허용합니다.
즉, 각 콜백은 상태 변화에 적합한 특정 작업을 실행할 수 있도록 합니다. 적시에 알맞은 작업을 하고 적절하게 전환을 처리하면 앱이 더욱 안정적으로 기능할 수 있습니다.
- 사용자가 앱을 사용하는 도중에 전화가 걸려오거나 다른 앱으로 전환할 때 비정상 종료되는 문제
- 사용자가 앱을 활발하게 사용하지 않는 경우 귀중한 시스템 리소스가 소비되는 문제
- 사용자가 앱에서 나갔다가 나중에 돌아왔을 때 사용자의 진행 상태가 저장되지 않는 문제
- 화면이 가로 방향과 세로 방향 간에 회전할 경우, 비정상 종료되거나 사용자의 진행 상태가 저장되지 않는 문제

onCreate()
이 콜백은 시스템이 먼저 Activity을 생성할 때 실행되는 것으로, 필수적으로 구현해야 합니다.
Activity이 생성되면 생성됨 상태가 됩니다.
Activity의 전체 수명 주기 동안 한 번만 발생해야 하는 기본 애플리케이션 시작 로직을 실행합니다.
onCreate()를 구현하면
1. 데이터를 바인딩하고,
2. Activity을 ViewModel과 연결하고,
3. 일부 클래스 범위 변수를 인스턴스화할 수도 있습니다.
onCreate()는 savedInstanceState 매개변수를 수신하는데,
이는 Activity의 이전 저장 상태가 포함된 Bundle 객체입니다, 처음 생성된 활동인 경우 Bundle 객체의 값은 null입니다.
<life-cycle-aware component>
Activity의 수명 주기와 연결된 수명 주기 인식 구성요소가 있다면 이 구성요소는 ON_CREATE이벤트를 수신합니다.
따라서 @OnLifecycleEvent라는 주석이 있는 메서드가 호출되고, 수명 주기 인식 구성요소는 생성됨 상태에 필요한 모든 설정 코드를 실행할 수 있게 됩니다.
onCreate() 메서드에 관한 다음 예시는
1. 사용자 인터페이스 선언(XML 레이아웃 파일에 정의됨),
2. 멤버 변수 정의
3. 일부 UI 구성 등의 활동에 관한 기본 설정을 보여줍니다.
XML 레이아웃 파일은 파일의 리소스 ID인 R.layout.main_activity를 setContentView()에 전달하여 지정합니다.
TextView textView;
// some transient state for the activity instance
String gameState;
@Override
public void onCreate(Bundle savedInstanceState) {
// call the super class onCreate to complete the creation of activity like
// the view hierarchy
super.onCreate(savedInstanceState);
// recovering the instance state
if (savedInstanceState != null) {
gameState = savedInstanceState.getString(GAME_STATE_KEY);
}
// set the user interface layout for this activity
// the layout file is defined in the project res/layout/main_activity.xml file
setContentView(R.layout.main_activity);
// initialize member TextView so we can manipulate it later
textView = (TextView) findViewById(R.id.text_view);
}
// This callback is called only when there is a saved instance that is previously saved by using
// onSaveInstanceState(). We restore some state in onCreate(), while we can optionally restore
// other state here, possibly usable after onStart() has completed.
// The savedInstanceState Bundle is same as the one used in onCreate().
@Override
public void onRestoreInstanceState(Bundle savedInstanceState) {
textView.setText(savedInstanceState.getString(TEXT_VIEW_KEY));
}
// invoked when the activity may be temporarily destroyed, save the instance state here
@Override
public void onSaveInstanceState(Bundle outState) {
outState.putString(GAME_STATE_KEY, gameState);
outState.putString(TEXT_VIEW_KEY, textView.getText());
// call superclass to save any view hierarchy
super.onSaveInstanceState(outState);
}
onStart()
Activity이 onStart() 상태에 들어가면 시스템은 이 콜백을 호출합니다.
onStart()가 호출되면 Activity이 사용자에게 보이고,
앱은 Activity을 포그라운드에 보내 상호작용할 수 있도록 준비합니다.
예를 들어 이 메서드에서 앱이 UI를 "관리하는 코드"를 초기화합니다.
<life-cycle-aware component>
Activity이 onStart() 상태로 전환하면 이 Activity의 수명 주기와 연결된 모든 수명 주기 인식 구성요소는 ON_START이벤트를 수신합니다.
onResume()
Activity 재개됨 상태에 들어가면 포그라운드에 표시되고 시스템이 onResume() 콜백을 호출합니다.
이 상태에 들어갔을 때 앱이 사용자와 상호작용합니다.
어떤 이벤트가 발생하여 앱에서 포커스가 떠날 때까지 앱이 이 상태에 머무릅니다. 예를 들어 전화가 오거나, 사용자가 다른 Activity로 이동하거나, 기기 화면이 꺼지는 이벤트가 이에 해당합니다.
Activity 재개됨 상태로 전환되면 이 Activity 수명 주기와 연결된 모든 수명 주기 인식 구성요소는 ON_RESUME 이벤트를 수신합니다.
이 상태에서 수명 주기 구성요소가 포그라운드에서 사용자에게 보이는 동안 실행해야 하는 모든 기능을 활성화할 수 있습니다(예: 카메라 미리 보기 시작).
방해되는 이벤트가 발생하면 Activity는 일시중지됨 상태에 들어가고, 시스템이 onPause() 콜백을 호출합니다.
Activity이 일시 중지됨 상태에서 재개됨 상태로 돌아오면 시스템이 onResume() 메서드를 다시 한번 호출합니다.
따라서 onResume()을 구현하여
1. onPause() 중에 해제하는 구성요소를 초기화하고,
2. Activity이 재개됨 상태로 전환될 때마다 필요한 다른 초기화 작업도 수행해야 합니다.
<life-cycle-aware component>
구성요소가 ON_RESUME 이벤트를 수신할 때 카메라에 액세스 하는 수명 주기 인식 구성요소의 예시는 다음과 같습니다.
public class CameraComponent implements LifecycleObserver {
...
@OnLifecycleEvent(Lifecycle.Event.ON_RESUME)
public void initializeCamera() {
if (camera == null) {
getCamera();
}
}
...
}
ON_START 이벤트 이후에 무언가를 초기화하는 경우, ON_STOP 이벤트 이후에 이를 해제하거나 종료하세요. ON_RESUME 이벤트 이후에 초기화하는 경우, ON_PAUSE 이벤트 이후에 해제하세요.
위의 코드 스니펫은 카메라 초기화 코드를 수명 주기 인식 구성요소에 넣습니다.
이 방법 대신 활동 수명 주기 콜백(예: onStart(), onStop())을 직접 넣을 수는 있지만 권장하지는 않습니다.
이 로직을 독립적인 수명 주기 인식 구성요소에 넣으면 코드를 복사하지 않고도 여러 활동에서 구성요소를 다시 사용할 수 있습니다. 수명 주기 인식 구성요소를 생성하는 방법에 대해 알아보려면 수명 주기 인식 구성요소로 수명 주기 처리를 참조
onPause()
시스템은 사용자가 활동을 떠나는 것을 나타내는 첫 번째 신호로 이 메서드를 호출합니다(하지만 해당 활동이 항상 소멸되는 것은 아님).
Activity 포그라운드에 있지 않게 되었다는 것을 나타냅니다(다만 사용자가 멀티 윈도 모드에 있을 경우에는 여전히 표시될 수도 있음).
onPause() 메서드를 사용하여 Activity가 일시 중지됨 상태일 때 계속 실행(또는 적절히 계속 실행)되어서는 안 되지만 잠시 후 다시 시작할 작업을 일시 중지하거나 조정합니다. Activity 이 상태에 들어가는 이유는 여러 가지가 있습니다.
예:
- onResume() 섹션에서 설명하였듯이, 일부 이벤트가 앱 실행을 방해합니다. 이것이 가장 일반적인 사례입니다.
- Android 7.0(API 수준 24) 이상에서는 여러 앱이 멀티 윈도 모드에서 실행됩니다. 언제든지 그중 하나의 앱(창)만 포커스를 가질 수 있기 때문에 시스템이 그 외에 모든 다른 앱을 일시 중지시킵니다.
- 새로운 반투명 Activity(예: 대화 상자) 상태가 된다. Activity가 여전히 부분적으로 보이지만 포커스 상태가 아닌 경우에는 일시 중지됨 상태로 유지됩니다.
onPause()는 아주 잠깐 실행되므로 저장 작업을 실행하기에는 시간이 부족할 수 있습니다.
그러므로 onPause()를 사용하여 애플리케이션 또는 사용자 데이터를 저장하거나, 네트워크 호출을 하거나, 데이터베이스 트랜잭션을 실행해서는 안됩니다.
이러한 작업은 메서드 실행이 끝나기 전에 완료되지 못할 수도 있습니다. 그 대신, 부하가 큰 종료 작업은 onStop() 상태일 때 실행해야 합니다.
onPause() 메서드의 실행이 완료되더라도 활동이 일시중지됨 상태로 남아 있을 수 있습니다.
오히려 Activity는 다시 시작되거나 사용자에게 완전히 보이지 않게 될 때까지 이 상태에 머무릅니다.
Activity 이 다시 시작되면 시스템은 다시 한번 onResume() 콜백을 호출합니다.
Activity 이 일시 중지됨 상태에서 재개됨 상태로 돌아오면 시스템은 Activity 인스턴스를 메모리에 남겨두고, 시스템이 onResume()을 호출할 때 인스턴스를 다시 호출합니다.
이 시나리오에서는 최상위 상태가 재개됨 상태인 콜백 메서드 중에 생성된 구성요소는 다시 초기화할 필요가 없습니다.
<life-cycle-aware component>
Activity 일시중지됨 상태로 전환하면 이 Activity의 수명 주기와 연결된 모든 수명 주기 인식 구성요소는 ON_PAUSE 이벤트를 수신합니다. 여기에서 수명 주기 구성요소는 구성요소가 포그라운드에 있지 않을 때 실행할 필요가 없는 기능을 모두 정지할 수 있습니다
또한 onPause() 메서드를 사용하여 시스템 리소스, 센서 핸들(예: GPS) 또는 활동이 일시중지 중이고 사용자가 필요로 하지 않을 때 배터리 수명에 영향을 미칠 수 있는 모든 리소스를 해제할 수도 있습니다.
그러나 앞서 onResume() 섹션에서 언급했듯이 일시 중지된 활동은 멀티 윈도 모드에서 여전히 완전히 보이는 상태일 수 있습니다. 그러므로 멀티 윈도우 모드를 더욱 잘 지원하기 위해 UI 관련 리소스와 작업을 완전히 해제하거나 조정할 때는 onPause() 대신 onStop()을 사용하는 것이 좋습니다.
다음과 같이 LifecycleObserver가 ON_PAUSE 이벤트에 응답하는 예는 위의 ON_RESUME 이벤트에 대응하며, ON_RESUME 이벤트가 수신된 후 초기화된 카메라를 해제합니다.
public class JavaCameraComponent implements LifecycleObserver {
...
@OnLifecycleEvent(Lifecycle.Event.ON_PAUSE)
public void releaseCamera() {
if (camera != null) {
camera.release();
camera = null;
}
}
...
}
onStop()
Activity 사용자에게 더 이상 표시되지 않으면 중단됨 상태에 들어가고, 시스템은 onStop() 콜백을 호출합니다.
이는 예를 들어 새로 시작된 Activity 화면 전체를 차지할 경우에 적용됩니다.
시스템은 Activity의 실행이 완료되어 종료될 시점에 onStop()을 호출할 수도 있습니다.
<life-cycle-aware component>
Activity 이 중단됨 상태로 전환하면 이 활동의 수명 주기와 연결된 모든 수명 주기 인식 구성요소는 ON_STOP 이벤트를 수신합니다. 여기에서 수명 주기 구성요소는 구성요소가 화면에 보이지 않을 때 실행할 필요가 없는 기능을 모두 정지할 수 있습니다.
onStop() 메서드에서는 앱이 사용자에게 보이지 않는 동안 앱은 필요하지 않은 리소스를 해제하거나 조정해야 합니다.
예를 들어 앱은 애니메이션을 일시 중지하거나, 세밀한 위치 업데이트에서 대략적인 위치 업데이트로 전환할 수 있습니다.
onPause() 대신 onStop()을 사용하면 사용자가 멀티 윈도 모드에서 Activity을 보고 있더라도 UI 관련 작업이 계속 진행됩니다.
onStop()을 사용하여 CPU를 비교적 많이 소모하는 종료 작업을 실행해야 합니다.
예를 들어 정보를 데이터베이스에 저장할 적절한 시기를 찾지 못했다면 onStop() 상태일 때 저장할 수 있습니다.
Activity 객체는 메모리 안에 머무르게 됩니다. 이 객체가 모든 상태 및 멤버 정보를 관리하지만 창 관리자와 연결되어 있지는 않습니다. 활동이 다시 시작되면 이 정보를 다시 호출합니다. 최상위 상태가 재개됨 상태인 콜백 메서드 중에 생성된 구성요소는 다시 초기화할 필요가 없습니다.
시스템은 레이아웃에 있는 각 View 객체의 현재 상태도 기록합니다.
따라서 사용자가 EditText 위젯에 텍스트를 입력하면 해당 내용이 저장되기 때문에 이를 저장 및 복원할 필요가 없습니다.
onDestroy()
onDestroy()는 Activity 소멸되기 전에 호출됩니다. 시스템은 다음 중 하나에 해당할 때 이 콜백을 호출합니다.
- (사용자가 활동을 완전히 닫거나 활동에서 finish()가 호출되어) 활동이 종료되는 경우
- 구성 변경(예: 기기 회전 또는 멀티 윈도 모드)으로 인해 시스템이 일시적으로 활동을 소멸시키는 경
<ViewModel>
Activity 소멸되는 이유를 결정하는 로직을 입력하는 대신 ViewModel 객체를 사용하여 활동의 관련 뷰 데이터를 포함해야 합니다.
1. Activity 구성 변경으로 인해 다시 생성될 경우 ViewModel은 그대로 보존되어 다음 Activity 인스턴스에 전달되므로 추가 작업이 필요하지 않습니다.
2. Activity 다시 생성되지 않을 경우 ViewModel은 onCleared() 메서드를 호출하여 활동이 소멸되기 전에 모든 데이터를 정리해야 합니다. 이와 같은 두 가지 시나리오는 isFinishing() 메서드로 구분할 수 있습니다.
Activity 종료되는 경우 onDestroy()는 Activity 수신하는 마지막 수명 주기 콜백이 됩니다.
구성 변경으로 인해 onDestroy()가 호출되는 경우 시스템이 즉시 새 활동 인스턴스를 생성한 다음, 새로운 구성에서 그 새로운 인스턴스에 관해 onCreate()를 호출합니다.
onDestroy() 콜백은 이전의 콜백에서 아직 해제되지 않은 모든 리소스(예: onStop())를 해제해야 합니다.
<life-cycle-aware component>
Activity 소멸됨 상태로 전환하면 이 Activity 수명 주기와 연결된 모든 수명 주기 인식 구성요소는 ON_DESTROY 이벤트를 수신합니다. 여기서 수명 주기 구성요소는 활동이 소멸되기 전에 필요한 것을 정리할 수 있습니다.
임시 UI 상태 저장 및 복원
사용자는 Activity의 UI 상태가 회전 또는 멀티 윈도우 모드로의 전환과 같은 구성 변경사항이 발생하더라도 동일하게 유지될 것으로 기대합니다.
그러나 시스템은 이런 구성 변경이 발생하면 기본적으로 Activity 소멸시켜 Activity 인스턴스에 저장된 모든 UI 상태를 제거합니다. 마찬가지로 사용자는 일시적으로 앱에서 다른 앱으로 전환했다가 다시 앱으로 돌아왔을 때도 UI 상태가 그대로 유지되기를 기대합니다.
그러나 사용자가 나가서 Activity 중단되면 시스템은 애플리케이션의 프로세스를 소멸시킬 수 있습니다.
시스템 제약으로 인해 Activity이 소멸되면 ViewModel, onSaveInstanceState() 및/또는 로컬 저장소를 결합하여 사용자의 임시 UI 상태를 보존해야 합니다.
사용자의 기대와 시스템의 동작을 자세히 비교하고, 시스템이 시작한 활동과 프로세스에서 복잡한 UI 상태 데이터를 가장 잘 보존하는 방법을 선택하여 저장한다.
이 섹션에서는 인스턴스 상태가 무엇인지, 활동 자체에 관한 콜백인 onSaveInstance() 메서드를 어떻게 구현하는지 간략히 설명합니다.
원시 데이터 유형이거나 간단한 객체(예: 문자열)와 같이 UI 데이터가 간단하고 가벼울 경우, onSaveInstanceState()만으로도 모든 구성 변경 및 시스템이 시작한 프로세스가 종료된 상황에서 UI 상태를 보존할 수 있습니다.
onSaveInstanceState()가 직렬화/역직렬화 비용을 발생시키기 때문에 대부분의 경우에는 ViewModel과 onSaveInstanceState()를 모두 사용해야 합니다(UI 상태 저장 참조)
인스턴스 상태
정상적인 앱 동작으로 인해 활동이 소멸되는 시나리오는 몇 가지가 있습니다.
1. 사용자가 뒤로 버튼을 누르거나 Activity finish() 메서드를 호출하여 자체적인 소멸 신호를 보내는 경우입니다.
2. 사용자가 뒤로 버튼을 누르거나 Activity이 자체적으로 종료되어 활동이 소멸되는 경우
해당 Activity 인스턴스에 관한 시스템과 사용자의 콘셉트가 모두 영구적으로 사라집니다.
이 시나리오에서 사용자의 기대가 시스템의 동작과 일치하므로 추가적인 작업이 필요하지 않습니다.
그러나 시스템이 시스템 제약(예: 구성 변경 또는 메모리 부족)으로 인해 Activity을 소멸시킬 경우,
실제 Activity 인스턴스는 사라지더라도 시스템에 존재했다는 정보는 남아 있습니다.
사용자가 Activity 다시 돌아가려고 시도하면 시스템은 소멸 당시 Activity의 상태를 설명하는 저장된 데이터 세트를 사용하여 해당 Activity의 새로운 인스턴스를 생성합니다.
시스템이 이전 상태를 복원하기 위해 사용하는 저장된 데이터를 인스턴스 상태라고 하며, 이는 Bundle 객체에 저장된 키-값 쌍의 컬렉션입니다.
기본적으로 시스템은 Bundle 인스턴스 상태를 사용하여 Activity 레이아웃의 각 View 객체 관련 정보를 저장합니다.
(예: EditText 위젯에 입력된 텍스트 값). 따라서 Activity 인스턴스가 소멸되고 재생성된 경우, 레이아웃의 상태는 별도의 코드 요청 없이 이전 상태로 복원됩니다.
하지만 Activity에서 사용자 진행 상태를 추적하는 멤버 변수처럼 Activity에 복원하고자 하는 상태 정보가 더 많이 있는 경우도 있습니다.
참고: Android 시스템이 Activity에서 뷰의 상태를 복원하기 위해서는 android:id 속성으로 제공되는 고유 ID가 각 뷰마다 있어야 합니다.
Bundle 객체는 메인 스레드에서 직렬화되어야 하고 시스템 프로세스 메모리를 사용하므로 소량의 데이터를 보존하는 데만 적합합니다.
극소량 이상의 데이터를 보존하려면 영구 로컬 저장소, onSaveInstanceState() 메서드, ViewModel 클래스로 데이터를 보존하는 복합적인 방법을 사용해야 합니다.
onSaveInstanceState()를 사용하여 간단하고 가벼운 UI 상태 저장
Activity이 정지되기 시작하면 인스턴스 상태 번들에 상태 정보를 저장할 수 있도록 시스템이 onSaveInstanceState() 메서드를 호출합니다.
이 메서드의 기본 구현은 EditText 위젯 내 텍스트 또는 ListView 위젯의 스크롤 위치와 같은 Activity의 뷰 계층 구조에 대한 임시 정보를 저장합니다.
Activity 추가적인 인스턴스 상태 정보를 저장하려면 onSaveInstanceState()를 재정의하고,
Activity이 예상치 못하게 소멸될 경우 저장되는 Bundle 객체에 키-값 쌍을 추가해야 합니다.
주의점
onSaveInstanceState()를 재정의할 경우 기본 구현에서 뷰 계층 구조의 상태를 저장하고자 한다면 상위 클래스 구현을 호출해야 합니다
static final String STATE_SCORE = "playerScore";
static final String STATE_LEVEL = "playerLevel";
// ...
@Override
public void onSaveInstanceState(Bundle savedInstanceState) {
// Save the user's current game state
savedInstanceState.putInt(STATE_SCORE, currentScore);
savedInstanceState.putInt(STATE_LEVEL, currentLevel);
// Always call the superclass so it can save the view hierarchy state
super.onSaveInstanceState(savedInstanceState);
}
참고:
- 사용자가 Activity을 명시적으로 닫는 경우 또는 finish()가 호출된 경우에는 onSaveInstanceState()가onSaveInstanceState() 호출되지 않습니다.
-영구 데이터(예: 사용자 기본 설정 또는 데이터베이스 데이터를 저장하려면 Activity 이 포그라운드에 있을 때 적절한 기회를 잡아야 합니다. 그럴 기회가 없으면 onStop() 메서드가 호출되었을 때 해당 데이터를 저장해야 합니다.)
저장된 인스턴스 상태를 사용하여 Activity UI 상태 복원
Activity 이 이전에 소멸된 후 재생성되면,
시스템이 활동에 전달하는 Bundle로부터 저장된 인스턴스 상태를 복구할 수 있습니다.
onCreate() 및 onRestoreInstanceState() 콜백 메서드 둘 다 인스턴스 상태 정보를 포함하는 동일한 Bundle을 수신합니다.
onCreate() 메서드는 시스템이 Activity의 새 인스턴스를 생성하든, 이전 인스턴스를 재생성하든 상관없이 호출되므로 읽기를 시도하기 전에 번들 상태가 null인지 반드시 확인해야 합니다.
null일 경우, 시스템은 이전에 소멸된 활동의 인스턴스를 복원하지 않고 새 인스턴스를 생성한 것이다.
onCreate()
@Override
protected void onCreate(Bundle savedInstanceState) {
super.onCreate(savedInstanceState); // Always call the superclass first
// Check whether we're recreating a previously destroyed instance
if (savedInstanceState != null) {
// Restore value of members from saved state
currentScore = savedInstanceState.getInt(STATE_SCORE);
currentLevel = savedInstanceState.getInt(STATE_LEVEL);
} else {
// Probably initialize members with default values for a new instance
}
// ...
}
onRestoreInstanceState()
public void onRestoreInstanceState(Bundle savedInstanceState) {
// Always call the superclass so it can restore the view hierarchy
super.onRestoreInstanceState(savedInstanceState);
// Restore state members from saved instance
currentScore = savedInstanceState.getInt(STATE_SCORE);
currentLevel = savedInstanceState.getInt(STATE_LEVEL);
}
onRestoreInstanceState()를 구현하는 방법을 선택할 수 있습니다. 이는 시스템이 onStart() 메서드 다음에 호출합니다. 시스템은 복원할 저장 상태가 있을 경우에만 onRestoreInstanceState()를 호출합니다.
따라서 Bundle이 null인지 확인할 필요가 없습니다.
항상 onRestoreInstanceState()의 상위 클래스 구현을 호출하여 기본 구현에서 뷰 계층 구조의 상태를 복원할 수 있도록 합니다.
'Android Basic' 카테고리의 다른 글
| Intent 테스트 및 일치 (0) | 2020.09.26 |
|---|---|
| Pending Intent(보류 인텐트) (0) | 2020.09.24 |
| Intent 수신 및 Intent-filter (0) | 2020.09.24 |
| Intent (0) | 2020.09.23 |
| Activity (0) | 2020.09.22 |
